3视频
3视频豆瓣7.7
11视频豆瓣7.2
26视频
1视频
8视频
4视频
发布于3月25日 16:35 主贴
添加回复
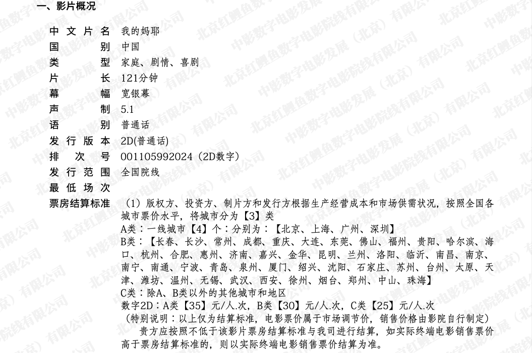
上映日期:2026-04-03
预告片 (6) 电影发行素材 (3)
《我的妈耶》密钥延期的通知
#发行通知# 4月24日 14:50
《我的妈耶》点映的通知
#发行通知# 3月26日 17:18
《我的妈耶》终端网盘
#发行素材网盘# 3月25日 19:02
扫码加站长微信(yeshan),注明“开通vip”