3视频
3视频豆瓣7.7
11视频豆瓣7.2
16视频豆瓣7.4
26视频
4视频
7视频
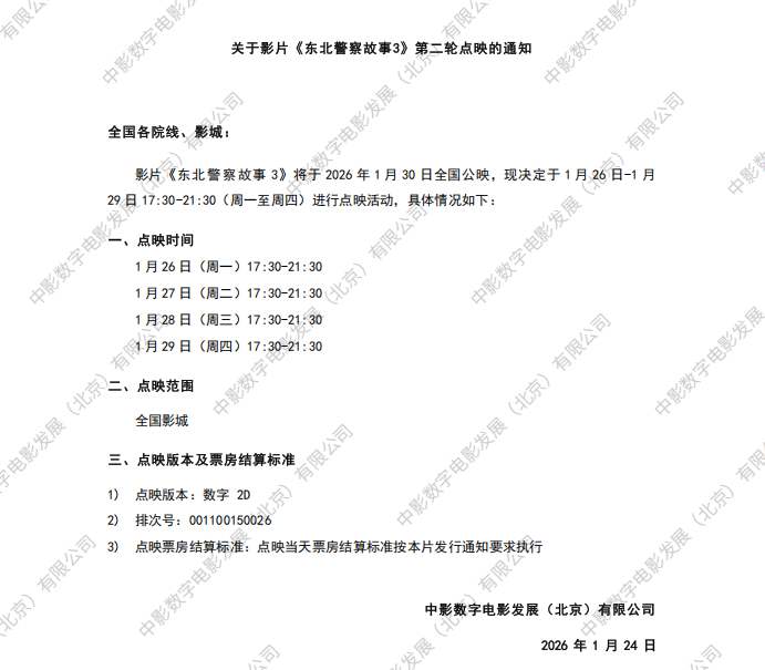
发布于1月26日 17:44 主贴
添加回复
影片《天宝》第十轮密钥延期的通知
#发行通知# 5月9日 17:59
关于影片《神秘家书》6次密钥延期的通知
#发行通知# 5月9日 17:58
【延期至2026.6.17】《器子》数字版影片发行通知
#发行通知# 5月9日 17:57
致院线-关于影片《柳林的故事》第五次密钥延期通知
#发行通知# 5月9日 17:56
数字版影片《大白鲨》发行通知-中影乙区
#发行通知# 5月9日 17:55
扫码加站长微信(yeshan),注明“开通vip”